오늘도 공부
AI 에이전트 오케스트레이션 바닥부터 #1 본문
GitHub - bear2u/ai-ochestra-tutorial
Contribute to bear2u/ai-ochestra-tutorial development by creating an account on GitHub.
github.com

Step1 튜토리얼: 2-에이전트 오케스트레이션 완전 정복
이 튜토리얼은 step1 코드를 처음 접하는 개발자가 실습을 통해 2-에이전트 오케스트레이션을 완전히 이해할 수 있도록 설계되었습니다. 순서대로 진행하시고, 각 단계에서 "직접 해보세요" 섹션을 반드시 실행해 보세요.
튜토리얼 개요
이 튜토리얼을 끝내면 당신은:
- 2-에이전트 오케스트레이션의 전체 플로우를 설명할 수 있다
- API를 직접 호출하여 세션을 실행할 수 있다
- Supervisor, DevAgent, TestAgent의 역할을 구분할 수 있다
- 문제가 발생했을 때 어디를 고쳐야 할지 알 수 있다
예상 소요 시간: 30분
사전 준비물
# 1. 프로젝트 클론 및 설치
cd sample1/step1
pnpm install
# 2. 환경설정
cp .env.example .env
# 3. .env 파일에 OPENAI_API_KEY 설정
# (로컬 wrapper 사용 시 임의 문자열 가능)
1단계: 시스템 이해하기 (5분)
1.1 핵심 개념: 2-에이전트 오케스트레이션이란?
이 시스템을 한 문장으로 요약하면:
Supervisor가 DevAgent와 TestAgent를 순차적으로 지휘하여 코드를 자동으로 수정하고 검증하는 실험 환경
각 에이전트의 역할을 그림으로 이해해 보세요:
┌─────────────────────────────────────────────────────────────────┐
│ Supervisor (감독자) │
│ • 세션 관리: 시작, 상태 전환, 종료 │
│ • 재시도 루프: 실패 시 feedback으로 다음 시도 구성 │
│ • 이벤트 기록: 모든 과정을 SessionStore에 저장 │
└─────────────────────────────────────────────────────────────────┘
▲ ▲ ▲
│ │ │
┌────┴────┐ ┌────┴────┐ ┌────┴────┐
│ DevAgent │ │TestAgent│ │Session │
│ (개발자) │ │ (테스터) │ │ Store │
└─────────┘ └─────────┘ └─────────┘
│ │
▼ ▼
┌─────────┐ ┌─────────┐
│ 파일 변경│ │ 출력 분석│
└─────────┘ └─────────┘
1.2 에이전트별 역할 상세
에이전트입력출력비고
| DevAgent | task + filePaths + feedback | {rationale, changes: [{path, content}]} | JSON 형태로 변경안 생성 |
| TestAgent | task + exitCode + commandOutput | {summary, exitCode, commandOutput} | 실패 원인을 요약 |
| Supervisor | SessionInput | 세션 상태 + 이벤트 | Dev → Test 루프orchestration |
📝 이해 확인 체크포인트
- Supervisor가 DevAgent와 TestAgent 중 어떤 것을 먼저 호출할까?
- 테스트가 실패하면 feedback은 어디로 갈까?
- success 상태는 언제 설정될까?
2단계: 서버 실행하고 API 확인하기 (5분)
2.1 서버 시작하기
cd step1
pnpm dev
서버가 정상적으로 시작되면 다음과 같은 메시지가 표시됩니다:
➜ Local: http://localhost:3001/
➜ Network: http://192.168.1.100:3001/
기본 포트는 3001입니다 (.env에서 변경 가능)
2.2 API 직접 호출해보기
새 터미널을 열고 다음 명령어를 하나씩 실행해 보세요:
1단계: 헬스 체크
curl -s http://localhost:3001/api/health
예상 결과:
{"ok":true}
2단계: 설정 정보 확인
curl -s http://localhost:3001/api/tools/overview | jq
예상 결과:
{
"ok": true,
"service": "agent-orchestration-lab",
"port": 3001,
"model": "gpt-4.1-mini",
"openaiBaseUrl": "http://localhost:8000/v1",
"workspaceRoot": "/path/to/step1",
"now": "2024-01-15T10:30:00.000Z"
}
3단계: LLM 연결 테스트
curl -s -X POST http://localhost:3001/api/tools/llm/ping \
-H 'Content-Type: application/json' \
-d '{"prompt": " Respond with exactly: pong"}' | jq
예상 결과 (성공 시):
{
"ok": true,
"latencyMs": 1500,
"output": "pong"
}
🎯 직접 해보세요 #1
- 위의 3개 API를 순서대로 호출해 보세요
- /api/tools/overview에서 자신의 환경설정 값을 확인하세요
- LLM ping이 실패하면 .env 파일의 API 키를 확인하세요
3단계: 웹 UI 사용하기 (5분)
3.1 브라우저에서 열기
http://localhost:3001/ 를 브라우저에서 엽니다.
화면 구성을 확인하세요:
┌────────────────────────────────────────────────────────────┐
│ Step1 Dashboard │
├────────────────────────────────────────────────────────────┤
│ [Settings] │ Session Runner │
│ ───────────────────│ ───────────────────────────────────│
│ Model: gpt-4.1-mini │ Task: [ ]│
│ API URL: localhost │ ] │
│ │ │
│ │ Files: [ ]│
│ │ ] │
│ │ │
│ │ Test: [pnpm test ] │
│ │ │
│ │ Max Attempts: [3] │
│ │ │
│ │ [Start Session] │
├────────────────────────────────────────────────────────────┤
│ Events Log │
│ ─────────────────────────────────────────────────────────│
│ (SSE를 통해 실시간 업데이트됩니다) │
│ │
└────────────────────────────────────────────────────────────┘
3.2 첫 번째 세션 실행하기
아래 값으로 입력해 보세요:
필드값
| Task | extractJsonObject가 fenced json과 bare json을 모두 안정적으로 파싱하도록 개선 |
| Files | src/utils/json.ts,tests/json.test.ts |
| Test | pnpm test |
| Max Attempts | 3 |
"Start Session" 버튼을 클릭하면:
- 우측 상단의 Session Runner에 세션 ID가 표시
- Events Log에 실시간으로 이벤트가 streaming
- 각 attempt마다 dev → test 플로우 확인
🎯 직접 해보세요 #2
- 브라우저에서 http://localhost:3001/ 열기
- 위의 입력값으로 세션 시작
- Events Log에서 다음 이벤트 순서 확인:
- session_started
- attempt_started
- dev: agent_started
- dev: changes_applied
- test: agent_started
- test: tests_passed 또는 test: tests_failed
4단계: CLI로 실행하기 (3분)
4.1 CLI 명령어
웹 UI 대신 CLI로 실행하려면:
cd step1
pnpm cli -- \
--task "extractJsonObject 안정화" \
--files "src/utils/json.ts,tests/json.test.ts" \
--test "pnpm test" \
--max-attempts 3
4.2 출력 예시
🎯 Starting session...
📋 Session ID: sess_abc123
📝 Attempt 1/3
👨💻 DevAgent: 파일 변경 생성 중...
✅ Changes applied: 2 files
🧪 TestAgent: 테스트 결과 분석 중...
❌ Tests failed (exit code: 1)
📝 Attempt 2/3
👨💻 DevAgent: 피드백 적용하여 수정 중...
✅ Changes applied: 1 files
🧪 TestAgent: 테스트 결과 분석 중...
✅ Tests passed!
🎉 Success on attempt 2!
🎯 직접 해보세요 #3
CLI로 한 번 실행해 보고 웹 UI와 어떤 차이가 있는지 확인하세요.
5단계: 코드 아키텍처 분석하기 (7분)
5.1 프로젝트 구조 이해
step1/src/
├── server.ts # 🏗️ 의존성 조립 (Composition Root)
├── serverApp.ts # 🌐 HTTP API 라우터
├── config.ts # ⚙️ 설정 관리
├── cli.ts # 💻 CLI 인터페이스
├── types.ts # 📝 타입 정의
│
├── agents/
│ ├── devAgent.ts # 📝 코드 변경안 생성
│ └── testAgent.ts # 📊 테스트 결과 분석
│
├── llm/
│ └── openaiClient.ts # 🤖 LLM 통신 클라이언트
│
├── orchestrator/
│ └── supervisor.ts # 🎯 오케스트레이션 핵심
│
├── services/
│ ├── workspace.ts # 📁 파일 시스템 접근
│ ├── commandRunner.ts# 🖥️ 명령어 실행
│ └── sessionStore.ts # 💾 상태/이벤트 저장
│
└── study/
├── step1-dev-agent.ts
├── step2-dev-test-agent.ts
├── step3-supervisor-loop.ts
└── step4-supervisor-with-services.ts
5.2 Composition Root: server.ts
server.ts는 모든 의존성을 조립하는 핵심 파일입니다:
// step1/src/server.ts (개념도)
const store = new SessionStore(); // 상태 저장소
const workspace = new WorkspaceService(); // 파일 서비스
const llm = new OpenAiClient(); // LLM 클라이언트
const commandRunner = new CommandRunner(); // 명령 실행기
// 에이전트 생성
const devAgent = new DevAgent(llm);
const testAgent = new TestAgent(llm);
// 감독자 생성 (모든 것을 연결)
const supervisor = new Supervisor(
store,
workspace,
devAgent,
testAgent,
commandRunner
);
// 앱 빌드
const app = buildApp({ store, supervisor, llm, commandRunner });
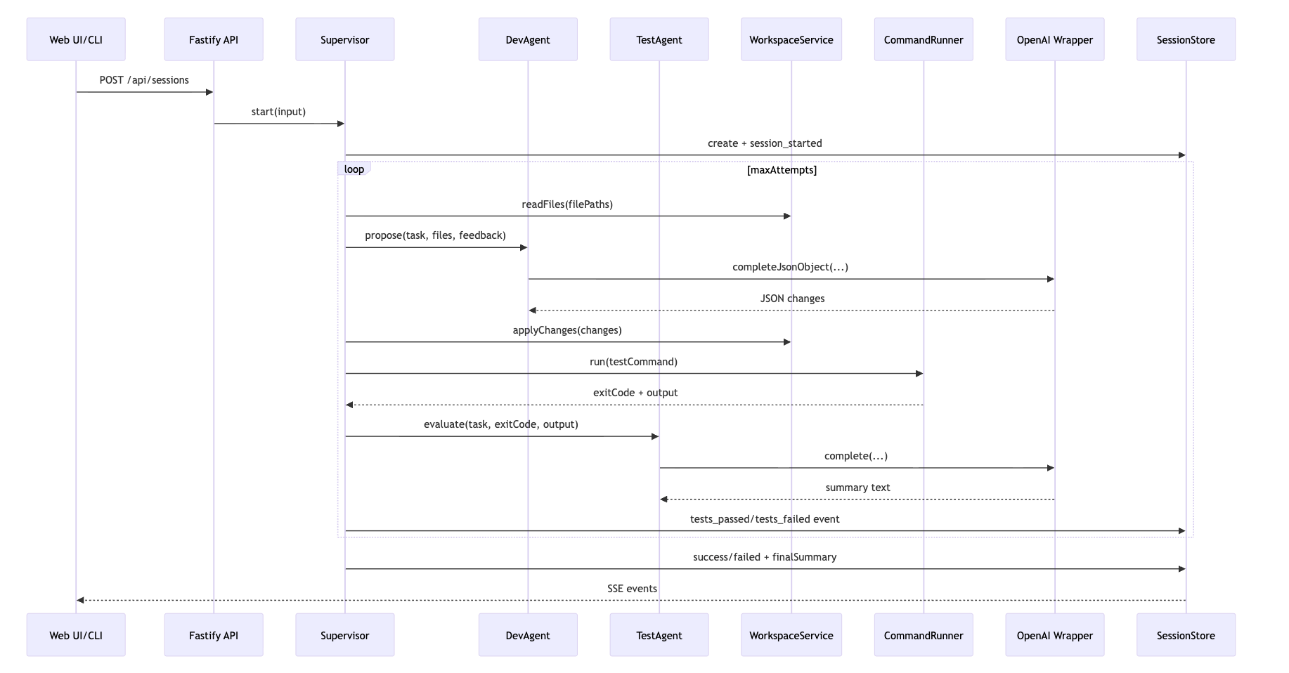
5.3 Supervisor 루프 상세 분석
supervisor.ts의 핵심 루프를 살펴보세요:
// step1/src/orchestrator/supervisor.ts:54-109
for (let attempt = 1; attempt <= maxAttempts; attempt++) {
// 1. 파일 읽기
const files = await workspace.readFiles(filePaths);
// 2. DevAgent에게 변경안 요청
const devOutput = await devAgent.propose({ task, files, feedback });
// 3. 변경사항 적용
await workspace.applyChanges(devOutput.changes);
// 4. 테스트 명령 실행
const commandResult = await commandRunner.run(testCommand);
// 5. TestAgent에게 분석 요청
const evaluation = await testAgent.evaluate({
task,
exitCode: commandResult.exitCode,
commandOutput: commandResult.output
});
// 6. 성공 여부 확인
if (commandResult.exitCode === 0) {
// ✅ 성공! 루프 종료
return;
}
// ❌ 실패: 다음 시도를 위한 피드백 구성
feedback = `Attempt ${attempt} failed.\n${evaluation.summary}`;
}
📝 이해 확인 체크포인트
- 왜 DevAgent를 먼저 호출하고 TestAgent를 나중에 호출할까?
- feedback 변수는 언제 초기화되고 언제 업데이트될까?
- 성공 시 for 루프에서 어떻게 탈출할까?
6단계: 핵심 서비스 심층 분석 (5분)
6.1 WorkspaceService: 파일 안전하게 읽고 쓰기
보안상 가장 중요한 파일 경로 검증 로직:
// step1/src/services/workspace.ts:15-25
resolveSafePath(relativePath: string): string {
// 1. 앞의 슬래시 제거
const cleaned = relativePath.replace(/^\/+/, "");
// 2. 절대경로로 변환
const absolute = path.resolve(this.root, cleaned);
// 3. 워크스페이스 외부 경로 차단 (Path Traversal 방지)
if (!isInside(absolute, this.root)) {
throw new Error(`Unsafe path rejected: ${relativePath}`);
}
return absolute;
}
⚠️ 중요: 이 검사를 통과하지 못하면 요청이 거부됩니다.
6.2 CommandRunner: 테스트 명령 실행
// step1/src/services/commandRunner.ts:30-45
const child = spawn(command, {
cwd: config.workspaceRoot, // 워크스페이스 디렉토리에서 실행
shell: true,
env: process.env // 환경변수 상속
});
// 출력 제한: 로그 폭주 방지
const output = combined.slice(-config.maxCommandOutputChars);
resolve({ exitCode: code ?? 1, output });
6.3 SessionStore: 상태 관리 + 실시간 푸시
// step1/src/services/sessionStore.ts
private readonly sessions = new Map<string, SessionState>();
private readonly events = new Map<string, SessionEvent[]>();
private readonly emitter = new EventEmitter();
// SSE 구독
subscribe(sessionId: string, handler: (event: SessionEvent) => void): () => void {
const channel = `session:${sessionId}`;
this.emitter.on(channel, handler);
return () => this.emitter.off(channel, handler);
}
6.4 API 보안: 명령어 검증
서버는 안전하지 않은 명령어를 차단합니다:
// step1/src/serverApp.ts:43-48
const hasUnsafeShellChars = (command: string): boolean =>
/[;&|><`$]/.test(command);
const isCommandAllowed = (command: string): boolean => {
const normalized = command.trim();
// pnpm/npm 명령만 허용
return /^(pnpm|npm)\s+/i.test(normalized) && !hasUnsafeShellChars(normalized);
};
🎯 직접 해보세요 #4
다음 명령이 허용되는지 예측해 보고, 실제로 테스트해 보세요:
명령예측 (Allowed/Rejected)실제 결과
| pnpm test | ? | ? |
| npm run build | ? | ? |
| pnpm test & echo hello | ? | ? |
| cat /etc/passwd | ? | ? |
7단계: 데이터 모델 이해하기 (3분)
7.1 SessionInput: 세션 입력값
// step1/src/types.ts
interface SessionInput {
task: string; // 🎯 수행할 작업 (필수)
filePaths: string[]; // 📁 수정할 파일 목록 (필수)
testCommand: string; // 🧪 검증 명령 (필수)
maxAttempts: number; // 🔄 최대 시도 횟수 (기본값: 3)
}
7.2 SessionState: 세션 상태
interface SessionState {
id: string; // 고유 ID (예: sess_abc123)
status: "pending" | "running" | "success" | "failed";
input: SessionInput;
attempt: number; // 현재 시도 횟수
startedAt: string; // ISO timestamp
endedAt?: string; // 종료 시간
finalSummary?: string; // 최종 결과 요약
}
7.3 SessionEvent: 실시간 이벤트
interface SessionEvent {
sessionId: string;
role: "supervisor" | "dev" | "test";
type: string; // 예: "session_started", "changes_applied"
message: string;
data?: Record<string, unknown>; //附加 데이터
timestamp: string;
}
📝 이해 확인 체크포인트
- status: "running" 상태에서는 어떤일이 벌어지고 있을까?
- 세션이 성공한 후, endedAt은 언제 설정될까?
- Events와 SessionState의 차이점은 무엇일까?
8단계: JSON 파서 안정화 기법 (3분)
8.1 문제 상황
LLM은 때때로 Markdown 코드 블록이나 불완전한 JSON을 반환합니다:
여기 있습니다:
```json
{"rationale": "테스트", "changes": []}
``` {data-source-line="517"}
### 8.2 해결 방법: extractJsonObject
`utils/json.ts`에 있는 방어 로직:
```typescript
// step1/src/utils/json.ts:20-35
export const extractJsonObject = (text: string): string => {
// 1. fenced json 블록 우선 파싱
const fencedJsonPattern = /```json\s*([\s\S]*?)```/gi;
let match = fencedJsonPattern.exec(text);
while (match !== null) {
const body = match[1].trim();
if (canParseJsonObject(body)) return body;
// 중첩된 JSON 시도
const nested = findFirstJsonObjectSlice(body);
if (nested) return nested;
match = fencedJsonPattern.exec(text);
}
// 2. bare JSON 시도
const bare = findFirstJsonObjectSlice(text);
if (bare) return bare;
throw new Error("No JSON object found in model output.");
};
``` {data-source-line="544"}
### 8.3 처리 가능한 입력 유형
| 입력 유형 | 처리 여부 |
|----------|----------|
| `{"key": "value"}` | ✅ |
| ```json\n{"key": "value"}\n``` | ✅ |
| `{"key": "value"}` (텍스트 포함) | ✅ |
| Markdown 없는 bare JSON | ✅ |
---
## 9단계: 학습용 단계 코드 활용 (3분)
### 9.1 study/* 파일들
학습을 위한 4개의 단계별 코드가 있습니다:
```bash
cd step1
pnpm study:1 # DevAgent 단독 이해
pnpm study:2 # Dev/Test 협업 이해
pnpm study:3 # attempt 루프 이해
pnpm study:4 # 전체 통합 이해
``` {data-source-line="569"}
### 9.2 각 단계의 내용
| 단계 | 파일 | 핵심 내용 |
|------|------|----------|
| 1 | step1-dev-agent.ts | DevAgent만 단독 실행 |
| 2 | step2-dev-test-agent.ts | Dev → Test 순차 실행 |
| 3 | step3-supervisor-loop.ts | attempt 루프 추가 |
| 4 | step4-supervisor-with-services.ts | 파일 적용 + 명령 실행 |
### 🎯 직접 해보세요 #5
```bash
cd step1
pnpm study:1
``` {data-source-line="585"}
를 실행하고 어떤 출력이 나오는지 확인해 보세요.
---
## 10단계: 자주 나는 오류 해결 (5분)
### 10.1 오류 목록 및 해결법
#### 오류 1: `OPENAI_API_KEY is required`
**원인:** .env 파일에 API 키가 없음
**해결:**
```bash
cd step1
# .env 파일 편집 {#env-파일-편집 data-source-line="602"}
echo 'OPENAI_API_KEY=your-key-here' >> .env
pnpm dev
``` {data-source-line="605"}
#### 오류 2: `EADDRINUSE: 0.0.0.0:3000`
**원인:** 포트가 이미 사용 중
**해결:**
```bash
# 포트 사용 중인 프로세스 찾기 {#포트-사용-중인-프로세스-찾기 data-source-line="613"}
lsof -i :3000
# 프로세스 종료 {#프로세스-종료 data-source-line="615"}
kill -9 <PID>
# 또는 포트 변경 {#또는-포트-변경 data-source-line="617"}
echo 'PORT=3002' >> .env
``` {data-source-line="619"}
#### 오류 3: `LLM Ping Error "Not Found"`
**원인:** LLM wrapper 경로 불일치
**확인:**
```bash
curl -s http://localhost:3001/api/tools/overview | jq .openaiBaseUrl
# wrapper의 실제 경로와 일치하는지 확인 {#wrapper의-실제-경로와-일치하는지-확인 data-source-line="628"}
``` {data-source-line="629"}
#### 오류 4: 세션이 `running`에서 멈춤
**원인:**
- LLM 응답 지연
- testCommand가 종료되지 않음 (watch 모드 등)
**해결:**
- testCommand는 반드시 종료형 명령 사용: `pnpm test`, `pnpm build`
- LLM 타임아웃 설정 확인
### 🎯 직접 해보세요 #6
의도적으로 오류를 만들어 보고 해결해 보세요:
1. .env의 API 키를 지우고 서버 실행 → 오류 확인
2. 포트를 변경해서 다시 실행 → 성공 확인
---
## 11단계: 확장 포인트 탐색 (3분)
### 11.1 현재 구조에서 가능한 확장
| 확장 포인트 | 현재 | 변경 가능성 |
|-----------|------|------------|
| **상태 영속화** | In-memory | DB로 교체 |
| **타임아웃** | 무제한 | Supervisor에 취소 토큰 추가 |
| **파일 변경 방식** | Full file | Diff patch로 변경 |
| **테스트 분석** | 일반 요약 | 카테고리화 (컴파일/테스트/런타임) |
| **파일 자동 추천** | 수동 입력 | 저장소 검색 기반 |
### 11.2 확장 예시: 타임아웃 추가
```typescript
// Supervisor에 타임아웃 추가 예시
async startWithTimeout(input: SessionInput, timeoutMs: number): Promise<string> {
const session = this.store.create(input);
const timeoutPromise = new Promise((_, reject) =>
setTimeout(() => reject(new Error("Timeout")), timeoutMs)
);
await Promise.race([this.run(session.id), timeoutPromise]);
return session.id;
}
``` {data-source-line="676"}
---
## 최종 체크리스트
튜토리얼을 완료했다면 다음을 확인하세요:
- [ ] `pnpm dev`로 서버 정상 실행
- [ ] `curl /api/health` → `{"ok":true}`
- [ ] `curl /api/tools/llm/ping` → 성공 응답
- [ ] 웹 UI에서 세션 1회 실행
- [ ] Events Log에서 `dev` → `test` 순서 확인
- [ ] study:1 ~ study:4 차이점 이해
---
## 다음 단계
이 튜토리얼을 완료했다면:
1. **코드 읽기**: `src/` 폴더의 모든 파일을 읽어보세요
2. **수정해보기**: DevAgent의 프롬프트를 바꿔보세요
3. **실험하기**: 다른 task로 세션을 실행해 보세요
4. **오류 처리**: 실패한 세션의 원인을 분석해 보세요
---
## 부록: API 레퍼런스
### 전체 API 목록
| 메서드 | 경로 | 설명 |
|--------|------|------|
| GET | `/api/health` | 헬스 체크 |
| GET | `/api/tools/overview` | 설정 정보 |
| POST | `/api/tools/llm/ping` | LLM 연결 테스트 |
| POST | `/api/tools/command` | 명령 실행 (제한적) |
| POST | `/api/sessions` | 세션 시작 |
| GET | `/api/sessions` | 세션 목록 |
| GET | `/api/sessions/:id` | 세션 상태 + 이벤트 |
| GET | `/api/sessions/:id/events` | SSE 실시간 스트림 |
---
## FAQ
**Q: 왜 두 개의 에이전트를separately 실행하나요?**
A: 개발(코드 변경)과 테스트(결과 분석)의 관심사를 분리하여 각 에이전트가 하나의 역할에 집중하도록 합니다.
**Q: maxAttempts는 어떻게 설정해야 하나요?**
A: 일반적으로 2~4를 사용합니다. 너무 크면 실행 시간이 길어지고, 너무 작으면 실패할 가능성이 높습니다.
**Q: 파일 경로는 어떻게 지정해야 하나요?**
A: 상대경로로 지정하고, 쉼표로 구분합니다. 예: `src/utils/json.ts,tests/json.test.ts`
---
이 튜토리얼이 도움이 되셨나요? 추가 질문이 있으면 언제든지 질문해 주세요!
<p data-source-line="735" class="empty-line final-line end-of-document" style="margin:0;"></p>
'AI' 카테고리의 다른 글
| WebMCP Starter webmcp-starter 정리: “Midnight Eats”로 보는 에이전트 친화적인 웹 주문 흐름 (0) | 2026.02.14 |
|---|---|
| Excalidraw MCP 서버 아키텍처 가이드 (0) | 2026.02.12 |
| UI/UX Pro Max 검색 시스템 분석 문서 (0) | 2026.02.07 |
| Remotion 완전 가이드: React로 비디오를 만드는 모든 것 (0) | 2026.01.22 |
| Ollama에서 무료로 이미지를 생성해보자 (0) | 2026.01.17 |
