PentAGI: 자율형 AI 침투 에이전트
AI Agent 시대가 오면서 “코드를 대신 짜주는 도구”는 많아졌습니다. 하지만 보안 영역, 특히 침투 테스트처럼 단계가 길고 맥락이 복잡하며 도구 조합이 중요한 작업은 여전히 사람이 직접 흐름을 설계해야 했습니다. PentAGI는 바로 그 지점을 파고듭니다. 단일 LLM 챗봇이 아니라, 여러 역할을 가진 에이전트가 메모리·도구·컨테이너·검색 시스템을 묶어 실제 보안 테스트 워크플로를 수행하는 시스템입니다. (GitHub)
이 프로젝트가 흥미로운 이유는 “AI를 보안에 붙였다” 수준이 아니기 때문입니다. PentAGI는 처음부터 자율 실행, 샌드박스 격리, 장기 메모리, 지식 그래프, 관측성, API 기반 자동화를 하나의 제품 아키텍처로 설계했습니다. 즉, 프롬프트 한두 개로 도구를 호출하는 데서 끝나는 것이 아니라, 보안 작업 자체를 하나의 상태ful한 시스템으로 다룬다는 점이 핵심입니다. (GitHub)
GitHub - vxcontrol/pentagi: Fully autonomous AI Agents system capable of performing complex penetration testing tasks
Fully autonomous AI Agents system capable of performing complex penetration testing tasks - vxcontrol/pentagi
github.com
프로젝트 소개
PentAGI는 vxcontrol이 공개한 오픈소스 프로젝트로, 저장소 설명 기준으로 복잡한 침투 테스트 작업을 수행할 수 있는 완전 자율형 AI 에이전트 시스템을 표방합니다. 메인 백엔드는 Go, 프론트엔드는 React/TypeScript 계열로 구성되어 있으며, PostgreSQL + pgvector를 이용한 벡터 저장소, 선택적으로 Neo4j 기반 Graphiti 지식 그래프, Langfuse·Grafana 계열 관측성 스택, 그리고 별도 스크래퍼/도커 실행 환경을 조합한 구조를 갖습니다. 최신 릴리스 노트에서는 React 19, Tailwind CSS v4 기반 프런트엔드 개편과 REST/GraphQL API, GraphQL subscriptions, PDF 보고서 생성 같은 기능 확장도 확인됩니다. (GitHub)
이 프로젝트가 해결하려는 문제는 분명합니다. 실제 침투 테스트는 단순히 한 번의 질의응답으로 끝나지 않습니다. 대상 분석, 정보 수집, 공격 경로 설계, 도구 실행, 결과 해석, 리포트 작성까지 이어지는 다단계 작업입니다. PentAGI는 이 흐름을 Flow → Task → SubTask → Action → Artifact/Memory 구조로 모델링하고, 각 SubTask를 researcher, developer, executor 같은 역할별 에이전트가 나눠 처리하게 설계했습니다. (GitHub)
개발 환경 관점에서도 꽤 실전적입니다. README와 compose 설정을 보면 기본 배포는 Docker Compose 중심이며, 최소 구성은 PentAGI 서비스 + pgvector + scraper이고, 필요에 따라 Graphiti, Langfuse, observability 스택을 추가하는 형태입니다. 또 LLM 공급자도 OpenAI, Anthropic, Gemini, Bedrock, Ollama, DeepSeek, GLM, Kimi, Qwen, OpenRouter, DeepInfra 등 매우 폭넓게 지원합니다. (GitHub)
왜 이 프로젝트가 등장했을까
기존의 AI 보안 도구 다수는 크게 두 갈래였습니다.
첫째는 “보안 지식을 설명해주는 챗봇”입니다. 이 방식은 질문응답에는 강하지만, 실제 테스트 흐름을 이어가기 어렵습니다. 앞 단계에서 수집한 정보가 다음 단계 계획으로 잘 연결되지 않고, 도구 실행 상태나 파일 산출물, 환경 격리, 재시도 로직, 세션 메모리 같은 것이 약합니다. (GitHub)
둘째는 “스크립트 자동화”입니다. nmap 실행, 결과 파싱, 특정 툴 조합 같은 자동화는 가능하지만, 작업 중간에 전략을 바꾸거나 새 가설을 세우는 적응력이 부족합니다. PentAGI는 이 둘 사이를 메우려는 시도처럼 보입니다. 즉, LLM의 추론 능력과 도구 실행 시스템의 결정성, 그리고 장기 메모리와 관측성을 결합해 보안 자동화를 한 단계 위로 끌어올리려는 접근입니다. README가 멀티 에이전트, 장기 메모리, 지식 그래프, 외부 검색, 샌드박스, 리포팅을 함께 강조하는 이유도 여기에 있습니다. (GitHub)
특히 PentAGI가 흥미로운 지점은 “단일 범용 에이전트”보다 “전문화된 팀”을 택했다는 점입니다. README의 시퀀스 다이어그램은 Orchestrator가 Researcher, Developer, Executor를 순차적으로 호출하고, 각 단계가 벡터 스토어와 지식 베이스를 참조하는 흐름을 보여줍니다. 이 구조는 단순히 프롬프트를 길게 주는 것보다, 문제 분해와 역할 분리를 통해 더 작은 모델도 효율적으로 쓰려는 설계 철학을 드러냅니다. (GitHub)
핵심 기능
1) 자율형 멀티 에이전트 실행
PentAGI의 가장 큰 특징은 “스스로 다음 단계를 정하는” 자율 실행입니다. 단순히 사용자가 툴 명령을 하나씩 내리는 인터페이스가 아니라, 에이전트가 현재 목표를 기반으로 하위 작업을 나누고, 어떤 정보를 더 수집해야 하는지, 어떤 도구를 써야 하는지 결정합니다. 최신 README는 여기에 실행 모니터링과 intelligent task planning까지 더해 신뢰성을 높였다고 설명합니다. (GitHub)
개발자 관점에서 이 기능이 중요한 이유는 상태 관리입니다. 보안 자동화에서 정말 어려운 것은 “툴 호출”보다 “이전 결과를 반영해 다음 행동을 정하는 것”인데, PentAGI는 이를 Flow/Task/SubTask 모델과 역할 분리로 구조화했습니다. 그래서 이 프로젝트는 단순 AI wrapper가 아니라 오케스트레이션 엔진에 가깝다고 보는 편이 더 정확합니다. (GitHub)
2) 샌드박스 기반 도구 실행
README는 모든 작업이 격리된 Docker 환경에서 수행된다고 명시합니다. 또한 20개 이상의 전문 보안 도구를 내장하고 있고, 특정 작업 요구에 맞춰 적절한 Docker 이미지를 고르는 smart container management도 제공한다고 설명합니다. Compose 파일에서도 PentAGI 컨테이너가 docker.sock에 접근하고, 별도의 scraper 서비스와 pgvector를 함께 두는 구조가 확인됩니다. (GitHub)
이건 매우 현실적인 선택입니다. LLM이 셸 명령이나 보안 도구를 다루기 시작하면, 실행 환경의 격리와 재현성이 중요해집니다. PentAGI는 이 실행층을 제품 아키텍처 안에 포함시켜, “도구를 부를 수 있는 AI”가 아니라 “통제된 런타임 안에서 도구를 다루는 AI 시스템”으로 정체성을 잡았습니다. (GitHub)
3) 장기 메모리와 벡터 저장
README에 따르면 모든 명령과 출력은 PostgreSQL + pgvector에 저장되며, 메모리 시스템은 Long-term / Working / Episodic Memory로 나뉘어 설명됩니다. 과거 액션, 결과, 패턴을 저장하고 이후 유사 작업에 재활용하는 구조입니다. (GitHub)
이 기능은 RAG와 비슷해 보이지만, 실제로는 단순 문서 검색을 넘습니다. PentAGI는 “이전 테스트 경험”과 “도구 사용 패턴”을 메모리로 축적하려고 합니다. 침투 테스트처럼 반복되지만 상황별 변형이 많은 영역에서는, 이런 경험 재사용형 메모리가 매우 큰 차이를 만듭니다. (GitHub)
4) Graphiti 지식 그래프 통합
PentAGI는 선택적으로 Graphiti + Neo4j 조합을 붙여 temporal knowledge graph를 구성할 수 있습니다. README와 v1.0 릴리스는 이를 세션 간 문맥 유지, 의미 관계 추적, 과거 테스트 인사이트 재사용의 핵심 기능으로 설명합니다. Graphiti compose 파일에서는 Neo4j 5.26.2와 별도 graphiti 서비스가 추가되며, OpenAI 호환 모델을 사용해 엔티티 추출을 수행하는 설정도 드러납니다. (GitHub)
이건 꽤 인상적인 포인트입니다. 많은 에이전트 시스템이 메모리를 “텍스트 청크의 임베딩 검색” 정도로 처리하는 반면, PentAGI는 대상, 취약점, 도구, 절차, 결과 간 관계를 그래프로 다뤄 더 구조적인 컨텍스트를 만들려 합니다. 즉, 단순히 “비슷한 문장”을 찾는 것이 아니라, 어떤 엔티티가 어떤 맥락에서 어떤 결과로 이어졌는지를 추적하려는 방향입니다. (GitHub)
5) REST / GraphQL API와 실시간 업데이트
PentAGI는 REST와 GraphQL API를 모두 제공하며, Bearer 토큰 인증을 지원합니다. README에는 GraphQL Playground 경로와 curl 예제가 있고, v1.2 릴리스에는 API 토큰 관리, REST API, GraphQL subscriptions, OpenAPI 스펙, 외부 자동화 플랫폼 연동 기반이 명시돼 있습니다. (GitHub)
이건 엔터프라이즈/플랫폼 관점에서 중요합니다. PentAGI를 단순 웹앱으로만 쓰는 것이 아니라, CI 파이프라인, 내부 자동화, 별도 대시보드, MCP나 n8n 같은 툴과 연결할 수 있다는 뜻이기 때문입니다. 즉, “AI 보안 앱”이 아니라 보안 자동화 백엔드로 소비할 여지가 있습니다. (GitHub)
6) 관측성과 운영 기능
README는 Grafana/Prometheus 계열 모니터링, Langfuse 기반 LLM observability, OpenTelemetry 연계를 강조합니다. 시스템 컨테이너 다이어그램에는 VictoriaMetrics, Jaeger, Loki, OTEL, Langfuse, ClickHouse, Redis, MinIO가 나타나고, 최신 릴리스에서도 Langfuse v3 마이그레이션과 사용량 분석 API가 주요 기능으로 소개됩니다. (GitHub)
이건 “데모용 AI 앱”과 “운영 가능한 시스템”을 가르는 요소입니다. 침투 테스트 자동화는 비용, 토큰 사용량, 오류 원인, 도구 호출 빈도, 실행 시간, 실패 재현이 모두 중요합니다. PentAGI는 이 부분을 꽤 진지하게 다루고 있습니다. (GitHub)
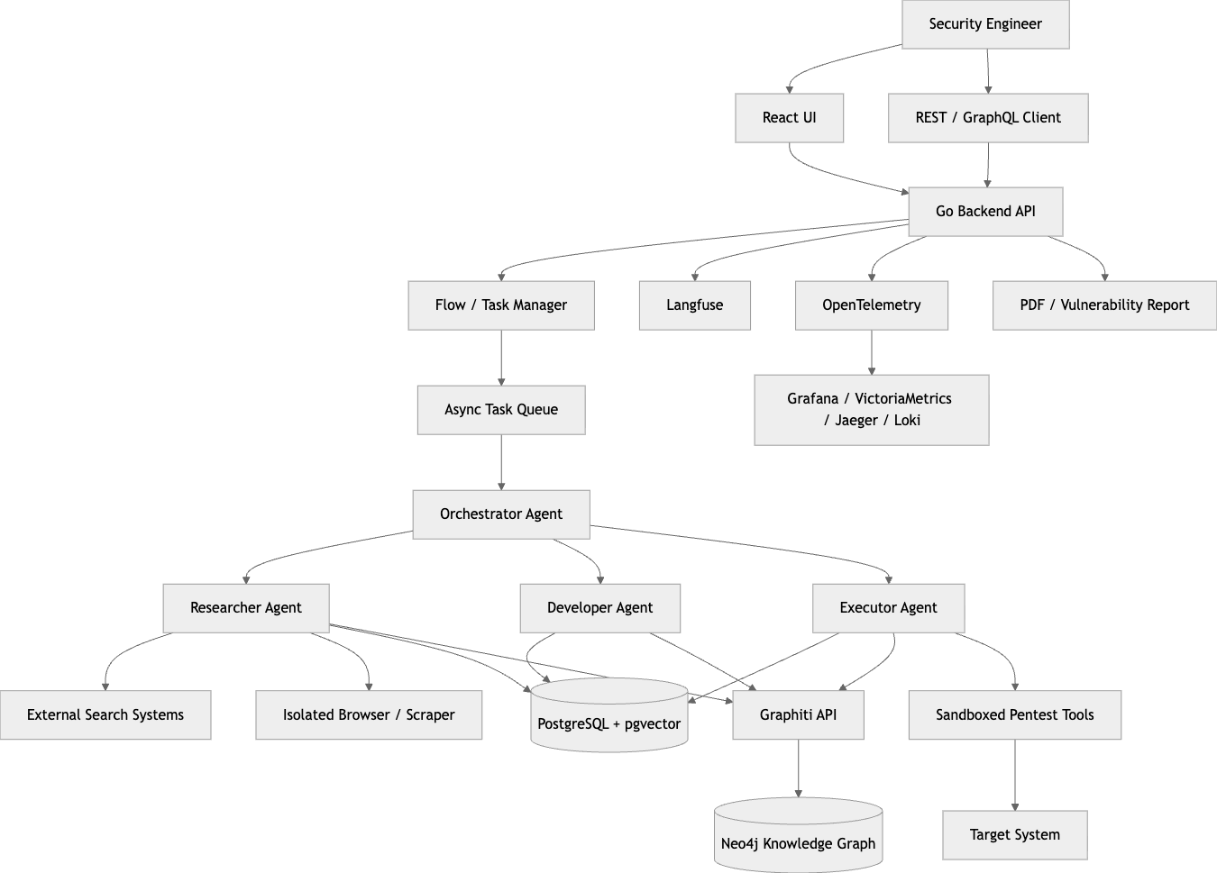
프로젝트 아키텍처 분석
PentAGI를 한 문장으로 정리하면 다음과 같습니다.
사용자 요청을 Flow로 받아, 백엔드가 작업을 분해하고, 멀티 에이전트가 메모리와 지식 그래프를 참고해 도구를 샌드박스에서 실행하고, 결과를 다시 저장·관측·리포트하는 구조입니다. (GitHub)
아키텍처를 개발자 시각으로 재구성하면 아래와 같습니다.

이 구조에서 가장 중요한 포인트는 세 가지입니다.
첫째, 오케스트레이션 계층과 실행 계층이 분리되어 있습니다. 에이전트는 계획과 판단을 담당하고, 실제 실행은 도구/컨테이너가 맡습니다. 이 분리는 AI 시스템을 운영할 때 매우 중요합니다. 판단 로직과 실행 로직을 분리해야 실패 지점을 찾기 쉽고, 보안 통제도 넣기 쉽습니다. (GitHub)
둘째, 메모리가 단순 로그가 아니라 작업 루프의 일부입니다. Orchestrator가 유사 작업을 조회하고, Researcher/Developer/Executor가 벡터 스토어와 지식 베이스를 참조하는 시퀀스는, 메모리가 “결과 저장소”가 아니라 “의사결정 입력”으로 작동함을 보여줍니다. (GitHub)
셋째, 운영성까지 포함된 풀스택 에이전트 시스템입니다. 많은 오픈소스 에이전트 프로젝트는 데모 수준에서 멈추지만, PentAGI는 API, 인증, subscriptions, observability, provider 관리, 테스트 유틸리티까지 포함합니다. 이건 프로젝트가 단순 연구용이 아니라 실제 서비스 운영을 염두에 두고 진화하고 있음을 시사합니다. (GitHub)
내부 데이터 모델이 의미하는 것
README의 ER 다이어그램은 PentAGI의 핵심 철학을 잘 보여줍니다.
- Flow: 하나의 상위 보안 작업
- Task: 그 안의 주요 단계
- SubTask: 더 세분화된 실행 단위
- Action: 실제 도구 호출, 검색, 분석
- Artifact: 파일, 로그, 리포트 같은 산출물
- Memory: 임베딩과 함께 남는 관찰/결론 (GitHub)
이 모델이 좋은 이유는 “채팅 로그” 중심이 아니라 “작업 상태” 중심이기 때문입니다. 즉, PentAGI는 대화를 저장하는 시스템이 아니라 실행 가능한 워크플로를 저장하는 시스템입니다. 그래서 나중에 특정 Flow가 어디서 막혔는지, 어떤 SubTask가 실패했는지, 어떤 Action이 어떤 Artifact를 만들었는지 추적하기 좋습니다. README가 ftester의 describe 기능으로 flow/task/subtask 상태를 디버깅하게 해두는 것도 같은 맥락입니다. (GitHub)
기술 스택 해부
프로젝트를 기술적으로 뜯어보면 대략 다음 조합입니다.
- Backend: Go 기반 API 서버, GraphQL 중심 구조, queue/controller/database/server/tools 등으로 나뉜 패키지 구조
- Frontend: 최신 릴리스 기준 React 19, Tailwind CSS v4
- State & Memory: PostgreSQL + pgvector
- Knowledge Graph: Graphiti + Neo4j
- Observability: Langfuse, OpenTelemetry, Grafana, VictoriaMetrics, Jaeger, Loki
- Execution Runtime: Docker 기반 샌드박스, scraper 서비스
- Interface: REST, GraphQL, GraphQL Playground, subscriptions, PDF report export (GitHub)
이 스택이 말해주는 건 분명합니다. PentAGI는 LLM 앱이 아니라, AI-native security platform 쪽에 가깝습니다. 특히 Go를 택한 것은 장시간 실행되는 백엔드, 병렬 처리, API 서버, 도커/큐/관측성 연결 측면에서 꽤 합리적입니다. 반면 UI는 최신 React 생태계로 옮겨 사용자 경험을 강화하고 있습니다. (GitHub)
실제 사용 예시
주의할 점이 하나 있습니다. PentAGI는 이름 그대로 침투 테스트 자동화 시스템이므로, 반드시 합법적이고 명시적으로 허가된 환경에서만 사용해야 합니다. 아래 예시는 구조 이해를 위한 배포·연동 수준 예시입니다. (GitHub)
1) 가장 빠른 로컬 실행
README는 Docker Compose로 빠르게 시작하는 방식을 제공합니다.
curl -O https://raw.githubusercontent.com/vxcontrol/pentagi/master/docker-compose.yml
docker compose up -d
기본 접근 주소는 https://localhost:8443이며, 최소 하나 이상의 LLM provider 설정이 필요합니다. Graphiti, Langfuse, observability는 별도 compose 파일을 추가로 올리는 구조입니다. (GitHub)
2) API 토큰으로 Flow 조회
README에는 GraphQL과 REST API 예제가 함께 제공됩니다.
curl -X POST https://your-pentagi-instance:8443/api/v1/graphql \
-H "Authorization: Bearer YOUR_API_TOKEN" \
-H "Content-Type: application/json" \
-d '{"query": "{ flows { id title status } }"}'
curl https://your-pentagi-instance:8443/api/v1/flows \
-H "Authorization: Bearer YOUR_API_TOKEN"
이 예제만 봐도 PentAGI를 UI 중심 툴이 아니라, 외부 시스템이 호출할 수 있는 백엔드 서비스로 다루고 있음을 알 수 있습니다. (GitHub)
3) LLM 설정 검증
PentAGI는 ctester 유틸리티를 제공해 특정 agent 타입과 provider 설정을 검증할 수 있습니다.
cd backend
go run cmd/ctester/*.go -agents simple,simple_json,primary_agent -verbose
또는 Docker 이미지 안의 바이너리로도 실행할 수 있습니다.
docker run --rm -v $(pwd)/.env:/opt/pentagi/.env \
vxcontrol/pentagi /opt/pentagi/bin/ctester -verbose
이 도구는 꽤 중요합니다. 에이전트 시스템에서는 모델이 “대충 동작”하는 것보다, 특정 역할에서 function calling, JSON 응답, reasoning이 안정적으로 나오는지가 더 중요하기 때문입니다. PentAGI는 이걸 아예 운영 도구로 분리해 두었습니다. (GitHub)
4) 함수/도구 단위 디버깅
ftester는 flow 상태 조회나 특정 함수 실행을 위한 디버깅 유틸리티입니다.
go run cmd/ftester/main.go -flow 123 describe
go run cmd/ftester/main.go browser -url "https://example.com"
에이전트 시스템이 복잡해질수록 “프롬프트가 문제인지”, “툴이 문제인지”, “컨테이너 상태가 문제인지” 구분하기 어려워집니다. PentAGI는 이 문제를 ctester와 ftester로 나눠 어느 정도 해소하려고 합니다. (GitHub)
개발자가 언제 쓰면 좋을까
PentAGI는 모든 팀에 필요한 도구는 아닙니다. 하지만 아래 상황에는 꽤 잘 맞습니다.
잘 맞는 경우
보안 자동화 플랫폼을 직접 만들고 싶거나, LLM 기반 agent system이 실제로 어떻게 도구 실행 + 메모리 + 관측성 + API와 결합되는지 보고 싶다면 매우 좋은 레퍼런스입니다. 단순 챗봇이 아니라, “운영 가능한 에이전트 아키텍처” 예제로 볼 수 있습니다. (GitHub)
또한 내부 Red Team 실험 환경, 교육용 랩, 허가된 취약점 검증 파이프라인처럼 통제된 환경에서 반복적인 보안 워크플로를 자동화하려는 경우에도 참고 가치가 높습니다. 특히 provider abstraction, GraphQL API, observability 스택, Graphiti 연계 방식은 다른 agentic security products를 설계할 때도 재사용 가능한 아이디어입니다. (GitHub)
덜 맞는 경우
반대로 “빠르게 한두 개 취약점만 점검하는 가벼운 스크립트”가 필요하다면 PentAGI는 꽤 무겁습니다. Docker, DB, scraper, provider 설정, 선택적 observability까지 포함하므로 인프라 오버헤드가 작지 않습니다. 즉, 이 프로젝트는 작은 유틸리티가 아니라 플랫폼형 시스템입니다. (GitHub)
이 프로젝트의 강점
PentAGI의 강점은 단순합니다.
첫째, 아키텍처가 일관적입니다. 멀티 에이전트, 메모리, 실행 환경, 지식 그래프, API, 관측성이 따로 노는 것이 아니라 하나의 흐름으로 이어집니다. (GitHub)
둘째, 제품화 관점이 강합니다. 최신 릴리스에 API 토큰 관리, GraphQL subscriptions, PDF 리포트, OpenAPI, 사용량 분석, UI 개선이 계속 추가되는 것을 보면, 단순 실험용 repo보다 서비스 지향성이 강합니다. (GitHub)
셋째, LLM 공급자 전략이 유연합니다. 클라우드 모델부터 Ollama, OpenRouter, DeepInfra, Bedrock까지 넓게 지원하므로, 비용·성능·보안 요구에 따라 배치가 가능합니다. (GitHub)
실제 예제 케이스
1) 반복적인 보안 점검 흐름을 “작업 단위”로 자동화
보안 점검은 보통 한 번의 질문으로 끝나지 않습니다. 범위 확인, 정보 수집, 결과 정리, 추가 검증, 증적 수집, 최종 보고서 작성까지 이어집니다. PentAGI는 이런 긴 흐름을 사람이 매번 수동으로 이어 붙이는 대신, AI 에이전트가 여러 단계의 작업으로 분해해서 진행하도록 설계된 도구입니다. 저장소 설명에서도 이를 “automated security testing”과 “complex penetration testing tasks” 수행용으로 설명합니다. (GitHub)
실무 예로 바꾸면, 이런 식입니다.
- 내부 보안팀이 매주 하는 사내 테스트 랩 점검
- 허가된 QA/스테이징 환경에서의 릴리스 전 보안 검토
- 보안 교육용 환경에서의 시나리오 기반 실습 자동화
- 반복되는 검증 절차의 API 기반 파이프라인화
즉, 사람이 하던 “체크리스트형 보안 작업”을 더 구조적으로 자동화하는 데 어울립니다. (GitHub)
2) 결과를 이어서 생각하는 “보안 워크플로 엔진”으로 사용
일반적인 챗봇은 한 번 답하고 끝나는 경우가 많습니다. 하지만 PentAGI의 방향성은 이전 결과를 이어받아 다음 행동을 정하는 쪽입니다. 그래서 단순히 “취약점이 있나요?”를 묻는 도구보다, 이전 탐색 결과를 바탕으로 다음 확인 작업을 계획하는 시스템에 더 가깝습니다. 저장소 설명이 “fully autonomous AI agents system”이라고 표현하는 것도 이 연속 작업 성격 때문입니다. (GitHub)
예를 들어 개발팀이 허가된 테스트 환경에서 이런 흐름을 만들 수 있습니다.
예시 A. 릴리스 전 웹 애플리케이션 보안 점검
배포 후보가 올라오면 PentAGI가 점검 작업을 시작합니다.
먼저 애플리케이션의 공개 엔드포인트와 기본 동작을 파악하고, 다음으로 인증·입력 처리·민감 정보 노출 가능성 같은 항목을 점검하고, 마지막에는 발견 사항을 정리해 리포트 초안을 만듭니다.
핵심은 “한 번의 질의”가 아니라 여러 단계가 연결된 점검 플로우라는 점입니다. (GitHub)
예시 B. 사내 보안 교육 랩 자동 진행
교육용 VM이나 CTF 스타일의 허가된 랩 환경에서, 학습자가 직접 모든 단계를 설계하지 않아도 PentAGI가 문제 풀이 흐름을 보조하거나 자동 실행해볼 수 있습니다.
이때 중요한 건 공격 자체가 아니라, 어떤 순서로 검증하고 어떤 증적을 남기는지를 학습하는 데 도움을 준다는 점입니다. 저장소 설명은 이 프로젝트가 보안 전문가뿐 아니라 연구자와 enthusiasts도 대상으로 삼는다고 밝히고 있습니다. (GitHub)
예시 C. 내부 보안 자동화 백엔드
PentAGI를 웹 UI로만 쓰지 않고, API 뒤에 두고 사내 포털이나 보안 운영 대시보드에서 호출하는 방식입니다.
예를 들어 “새 스테이징 URL 등록 → 자동 점검 Flow 생성 → 완료 후 결과 반환” 같은 구조를 만들 수 있습니다. 저장소가 GraphQL/REST 기반 인터페이스를 제공하는 방향으로 설계된 점과 잘 맞습니다. (GitHub)
3) 사람이 하던 보고서 초안 작성까지 줄일 수 있음
보안 점검에서 시간이 많이 드는 부분 중 하나가 “실행”보다 “정리”입니다. 어떤 조치를 했고, 어떤 결과가 나왔고, 무엇이 리스크인지, 재현은 어떻게 되는지 정리해야 합니다. PentAGI는 자동화된 보안 테스트를 지향하는 만큼, 이런 결과를 누적해 증적 중심으로 정리하는 흐름에 잘 맞습니다. 프로젝트 소개가 단순 챗봇이 아니라 “powerful and flexible solution”이라고 설명하는 이유도 이 확장성 때문입니다. (GitHub)
현실적으로는 아래처럼 쓸 수 있습니다.
- QA 환경 점검 후 발견 사항 요약
- 반복 점검 결과의 비교 정리
- 운영자 검토용 초안 리포트 생성
- 사람이 최종 손봐야 할 근거 모음 자동화
즉, “완성된 판단을 100% 대신한다”기보다, 증적 수집과 초안 작성 부담을 크게 줄여주는 쪽으로 기대하는 게 맞습니다. (GitHub)
4) 여러 보안 도구를 오케스트레이션하는 허브로 사용
PentAGI가 흥미로운 이유는 단순히 LLM 하나를 붙인 게 아니라, 보안 점검에 필요한 여러 단계를 하나의 시스템 안에서 연결하려는 데 있습니다. 저장소 설명은 이 프로젝트가 자동화된 보안 테스트를 위한 “powerful and flexible solution”이라고 하고, 외부에서 이 저장소를 소개하는 문맥에서는 150개 이상 도구와 브리지된다는 표현도 보이지만, 그 수치는 GitHub 원저장소 요약이 아니므로 보수적으로 봐야 합니다. 다만 핵심은 PentAGI가 단일 도구가 아니라 오케스트레이션 레이어라는 점입니다. (GitHub)
쉽게 말하면 이런 용도입니다.
- 브라우저 기반 확인 작업
- 웹 리소스 수집
- 테스트 결과 정리
- API 호출 기반 자동화
- 여러 단계 결과를 연결한 후속 조치
즉, “툴 하나 더 추가”가 아니라 툴들을 연결해서 워크플로로 만드는 데 강점이 있습니다. (GitHub)
5) 어떤 팀에게 특히 유용한가
PentAGI는 아래 같은 팀에서 특히 의미가 있습니다.
내부 보안팀
정기 점검, 스테이징 검토, 반복되는 검증 절차를 자동화하고 싶을 때 잘 맞습니다. 프로젝트가 보안 전문가를 주요 대상으로 삼고 있다는 점과 맞아떨어집니다. (GitHub)
보안 제품을 만드는 개발팀
“AI 에이전트가 실제 보안 자동화 백엔드로 동작하려면 무엇이 필요한가”를 배우는 레퍼런스로 좋습니다. 단순 프롬프트 앱이 아니라, 상태가 있는 작업 시스템을 설계하는 관점에서 참고할 수 있습니다. (GitHub)
교육·연구 조직
허가된 랩 환경에서 자동화 실험, 평가 시나리오, AI 보안 연구용 베이스로 사용할 수 있습니다. 저장소 소개 자체가 연구자와 enthusiasts도 대상으로 둡니다. (GitHub)
6) 반대로 이런 기대는 조심해야 함
이걸로 할 수 없는 것도 분명합니다.
첫째, 무허가 대상에 쓰는 건 안 됩니다. 이 프로젝트는 보안 테스트용이지만, 합법적이고 명시적으로 승인된 환경에서만 사용해야 합니다. 이건 도구 성격과 무관하게 기본 전제입니다.
둘째, 완전 자동 무인 운영을 기대하면 안 됩니다. PentAGI가 자율형을 지향하더라도, 실제 보안 점검은 범위 설정, 허용 행위, 결과 검증, 보고 책임이 필요합니다. 그래서 실전에서는 운영자 감독 아래 쓰는 게 맞습니다. 저장소가 “security professionals”를 주요 사용자로 두는 이유도 이 때문입니다. (GitHub)
셋째, 가벼운 단발성 스크립트 대체재는 아닙니다. 이건 작은 유틸리티보다 플랫폼에 가깝습니다. 따라서 “딱 한 번 검사”보다 반복되고 구조화된 보안 프로세스에서 더 가치가 큽니다. (GitHub)
아쉬운 점과 현실적인 한계
물론 한계도 분명합니다.
가장 먼저, 이 영역 자체가 어렵습니다. “완전 자율형”이라는 표현은 매력적이지만, 실제 보안 테스트는 대상 범위, 허용 행위, 네트워크 제약, 오탐/미탐, 리포트 품질, 재현성, 법적 책임까지 걸려 있습니다. 따라서 PentAGI는 어디까지나 허가된 환경에서 운영자가 통제하면서 써야 하는 시스템으로 보는 것이 현실적입니다. README도 execution monitoring과 planning reliability를 강조하는데, 이는 곧 완전 무인 상태의 불확실성을 의식하고 있다는 뜻이기도 합니다. (GitHub)
또 하나는 운영 복잡도입니다. Compose만 봐도 최소 서비스 외에 scraper, pgvector, optional Graphiti, optional observability, optional Langfuse가 따라붙습니다. 작은 팀이 바로 프로덕션에 얹기에는 생각보다 무겁습니다. (GitHub)
마무리
PentAGI는 “보안용 AI 챗봇”이 아닙니다. 더 정확히 말하면, 침투 테스트라는 복잡한 실무를 멀티 에이전트 시스템으로 모델링한 보안 자동화 플랫폼입니다. 이 프로젝트의 진짜 가치는 공격 기법 자체보다, 그런 작업을 수행하기 위한 시스템 구조를 꽤 진지하게 설계했다는 데 있습니다. Flow 기반 상태 모델, 역할 분리된 에이전트, Docker 샌드박스, pgvector 메모리, Graphiti 지식 그래프, Langfuse·Grafana 관측성, REST/GraphQL API까지 이어지는 구성이 그걸 증명합니다. (GitHub)
개발자 관점에서 PentAGI를 보는 가장 좋은 방법은 이겁니다.
“AI가 도구를 부르는 데모”가 아니라,
AI가 상태를 가진 작업 시스템 안에서 실제 운영 가능한 방식으로 일하도록 만드는 아키텍처 샘플
보안 자동화, agent orchestration, 장기 메모리, 지식 그래프 통합, 관측 가능한 LLM 시스템에 관심 있다면 PentAGI는 꽤 많이 배울 수 있는 저장소입니다. 특히 “에이전트 시스템을 어떻게 제품으로 만들 것인가”를 고민하는 사람에게 좋은 참고점이 됩니다. (GitHub)