Claude Code를 ‘제대로’ 쓰는 방법: Garry Tan의 gstack이 보여주는 AI 개발의 새로운 패턴
AI에게 코드를 시키면 결과가 들쭉날쭉하다.
어떤 날은 완벽하고, 어떤 날은 엉망이다.
문제는 모델이 아니라 우리가 일을 시키는 방식일지도 모른다.
Y Combinator의 CEO Garry Tan은 이 문제를 정면으로 파고들었고,
그 결과물을 gstack이라는 형태로 공개했다.
이 프로젝트는 단순한 프롬프트 모음이 아니다.
AI를 “개발자처럼 일하게 만드는 구조” 그 자체다.
GitHub - garrytan/gstack: Use Garry Tan's exact Claude Code setup: 15 opinionated tools that serve as CEO, Designer, Eng Manager
Use Garry Tan's exact Claude Code setup: 15 opinionated tools that serve as CEO, Designer, Eng Manager, Release Manager, Doc Engineer, and QA - garrytan/gstack
github.com
프로젝트 소개
gstack은 Claude Code 환경에서 사용할 수 있는
스킬 기반 AI 작업 파이프라인 세트다.
핵심은 단 하나다:
AI에게 일을 시키지 말고,
“일하는 방식”을 먼저 설계하라
무엇을 해결하나?
기존 AI 코딩 방식의 문제:
- 한 번에 “코드 만들어줘” → 결과 품질 불안정
- 요구사항 누락
- 설계 없이 바로 구현 → 유지보수 어려움
- 반복적인 수정 루프 발생
gstack은 이를 다음 방식으로 해결한다:
- 작업을 Skill 단위로 분해
- 기획 → 설계 → 구현 순으로 강제
- CLI 환경에서 빠르게 실행 가능
- 재사용 가능한 워크플로 제공
누가 만들었나?
- Garry Tan (Y Combinator CEO)
- 실제 스타트업/실무 환경에서 검증된 워크플로
어디서 쓰나?
- Claude Code CLI
- 로컬 개발 환경
- AI 기반 코드 생산 워크플로
기술 스택
- CLI 기반 워크플로
- Markdown + 텍스트 기반 Skill 정의
- Claude Code 인터페이스
- 로컬 파일 기반 실행 구조
왜 이 프로젝트가 등장했을까
기존 AI 코딩의 근본적인 문제
1. “바로 코드” 접근 방식
"이거 CRUD API 만들어줘"
→ 문제:
- 요구사항이 불명확
- 설계 없음
- 예외 처리 빠짐
- 구조 불안정
2. 인간 개발자는 이렇게 안 한다
실제 개발 프로세스:
- 문제 정의
- 요구사항 정리
- 설계
- 구현
하지만 AI에게는:
"바로 4번 해줘"
→ 실패 확률 상승
gstack의 접근 방식
gstack은 완전히 반대로 접근한다:
“AI를 개발자처럼 생각하게 만든다”
즉,
- 먼저 생각하게 하고
- 구조를 만들고
- 그 다음 코드를 작성하게 한다
핵심 기능
1. Skill 기반 작업 분해
gstack의 핵심은 “Skill”이다.
Skill은 단순 프롬프트가 아니다:
- 역할 정의
- 입력 구조
- 출력 형식
- 작업 목적
예:
/plan
/spec
/implement
/review
각각이 독립적인 작업 유닛이다.
2. 2단계 기획 스킬 (핵심)
Garry Tan이 강조한 핵심:
"코딩 전에 반드시 2단계 기획을 거쳐라"
1단계: 문제 구조화 (/plan)
- 문제를 정의
- 요구사항 정리
- 범위 설정
2단계: 명세화 (/spec)
- API 구조
- 데이터 모델
- 흐름 정의
이 과정을 거치면:
❌ "TODO 앱 만들어줘"
→
✅ "다음 스펙 기반으로 구현해"
AI가 훨씬 정확한 결과를 낸다.
3. CLI 기반 /browse 기능
gstack에는 흥미로운 기능이 있다:
/browse https://example.com
이 기능은:
- 웹 페이지를 가져와서
- 내용을 분석하고
- AI 입력으로 변환
즉,
"AI가 직접 자료를 읽고 이해하게 만든다"
4. 텍스트 복사로 즉시 설치
gstack은 복잡한 설치가 없다.
- 텍스트 복사
- CLI에 붙여넣기
- 바로 사용
이건 중요한 포인트다:
“진입장벽을 최소화”
5. 작업 파이프라인 구성
gstack은 단순 스킬 모음이 아니라
워크플로 시스템이다.
예:
/plan → /spec → /implement → /review
이 흐름이 반복되면서:
- 품질 향상
- 수정 감소
- 일관성 확보
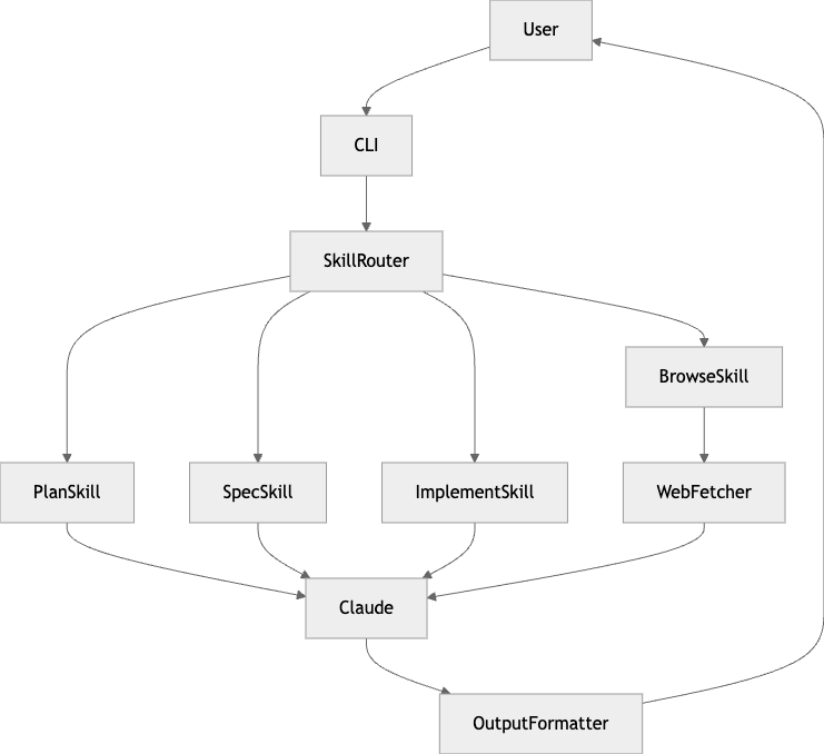
프로젝트 아키텍처 분석
gstack은 복잡한 서버 구조가 아니다.
오히려 로컬 중심의 lightweight orchestration이다.

구성 요소 설명
1. CLI
- 사용자 인터페이스
- 명령어 기반 실행
2. Skill Router
- 어떤 스킬을 실행할지 결정
- 입력을 적절한 포맷으로 변환
3. Skills
각각 독립적인 역할:
- Plan → 사고 구조화
- Spec → 설계
- Implement → 코드 생성
- Browse → 외부 정보 수집
4. Claude
- 실제 LLM 처리
- 각 스킬의 "두뇌"
5. Web Fetcher
- /browse 기능 담당
- 웹 데이터를 AI 입력으로 변환
실제 사용 예시
기존 방식 (문제 있음)
"Node.js로 게시판 API 만들어줘"
결과:
- 구조 없음
- edge case 없음
- 테스트 없음
gstack 방식
1단계: 계획
/plan 게시판 API 만들기
출력:
- 요구사항
- 기능 목록
- 제약 조건
2단계: 명세
/spec
출력:
{
"endpoints": [
"GET /posts",
"POST /posts"
],
"models": ["Post"],
"validation": ["title required"]
}
3단계: 구현
/implement
app.post('/posts', (req, res) => {
const { title } = req.body;
if (!title) return res.status(400).send("title required");
// ...
});
결과
- 훨씬 정확한 코드
- 수정 횟수 감소
- 구조적 일관성 확보
언제 사용하면 좋은가
gstack은 다음 상황에서 특히 강력하다:
1. AI 코딩 결과가 들쭉날쭉할 때
→ 원인은 대부분 “프롬프트 구조 부족”
2. 큰 기능을 개발할 때
- API 서버
- SaaS 기능
- 자동화 시스템
3. 팀에서 AI를 사용할 때
- 일관된 워크플로 필요
- 결과 품질 표준화
4. 스타트업 환경
- 빠르게 만들고
- 빠르게 검증해야 하는 경우
핵심 인사이트
gstack이 던지는 메시지는 명확하다:
AI 시대의 경쟁력은
“코딩 능력”이 아니라
“작업을 설계하는 능력”이다
기존 개발자
- 코드를 잘 짠다
앞으로의 개발자
- AI가 잘 일하도록 만든다
마무리
gstack은 단순한 툴이 아니다.
AI 시대의 개발 방법론이다.
- 프롬프트 → ❌
- 스킬 → ⭕
- 요청 → ❌
- 파이프라인 → ⭕
이제 질문은 하나다:
당신은 AI에게 일을 시키고 있는가,
아니면 AI가 일할 시스템을 만들고 있는가?